I’m a design engineer and team leader — the kind of professional who not only designs and builds in the same breath, but also leads others to do the same. Where many designers hand off to developers, I carry work through to production while managing and guiding cross-functional teams to deliver high-quality outcomes. My core skillset spans UX design, front-end engineering, native mobile and responsive web development, and AI workflow integration.

Training AI with Data Pipelines Palantir Foundry

Building the self-managing team Real Estate SaaS

AI Document Processing Real Estate SaaS

From 0 to $billions Real Estate SaaS

USAA to Schwab Investment Transfer FinTech

Building a design system Real Estate SaaS

Data Visualizations

Investment advisor assistant FinTech

Making investments as easy as chatting with a friendFinTech

GitHub with DesignOps FinTech

Designing the web Agency
© Andrew Deegear 2026

An early, simplified method of editing parties.

One of the challenges was to create an experience with limited page navigation—everything should be at the users fingertips to edit the entire team.

One of the party drawers.

Just a fraction of the flows.

Weekly design review is a team effort.

Example slide from one of the design demos.

Example slide from one of the design demos.

We kicked off the project with a series of member interviews.

Affinitizing from the discovery interviews

One of the insights we derived from the discovery research

We knew that we'd need to get our members' attention...

...and sometimes interrupt them.

and the whole thing needed to be coordinated based on multiple events and tech limitations.

So we started sketching.

and we started wireframing

and refining

Until we had developed our user flows

and developed a main hub for the experience
When on the phone with a member, Advisors needed a tool to help them select the right fund and to generate the right documentation for support and regulation.
In 2016 we launched a trimmed-down investment advisor to compete with the headline-grabbing Wealthfront. Here are several areas where I contributed.

Chat-like setup process.

Progress tracker for the account.

Helping users project their future earnings related to their goal.

Mobile projection with popover.

Dashboard showing growth and fund breakdown

Wireframe for mobile dashboard widgets.

Mobile dashboard with goal screens.

Account dashboard with summary.
A small sampling of past web design projects.Each project typically involved collaborating on the design, coding into a CMS, and setting up the server.
Our rough dev projects in AI needed to be fashioned into a functional experience ready for employees, so I quickly built out a strategy.Below you can see the original document processor, where it extracts information from scanned PDFs of Purchase Sale Agreements (PSAs).

I wanted it in our main SaaS design system for easy integration and maintenance later on. I also wanted our novice users to be able to use it out of the box, so I identified UX interactions that needed major enhancement.Below you can see the redesign in the design system, with improved UX.


The legal property description can be extracted as well (left) and activity tracked (right).

Handwritten dates are turned into milestones.

As well as relative phrases. Either can be highlighted while reviewing.

I tasked a senior designer with building the standalone tool into our CRE SaaS (ClarityFirst) as a first integration. Throughout this process, we collaborated on the direction and specifics.(more screens to come)
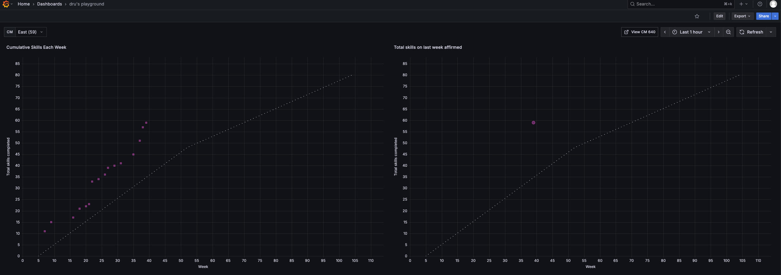
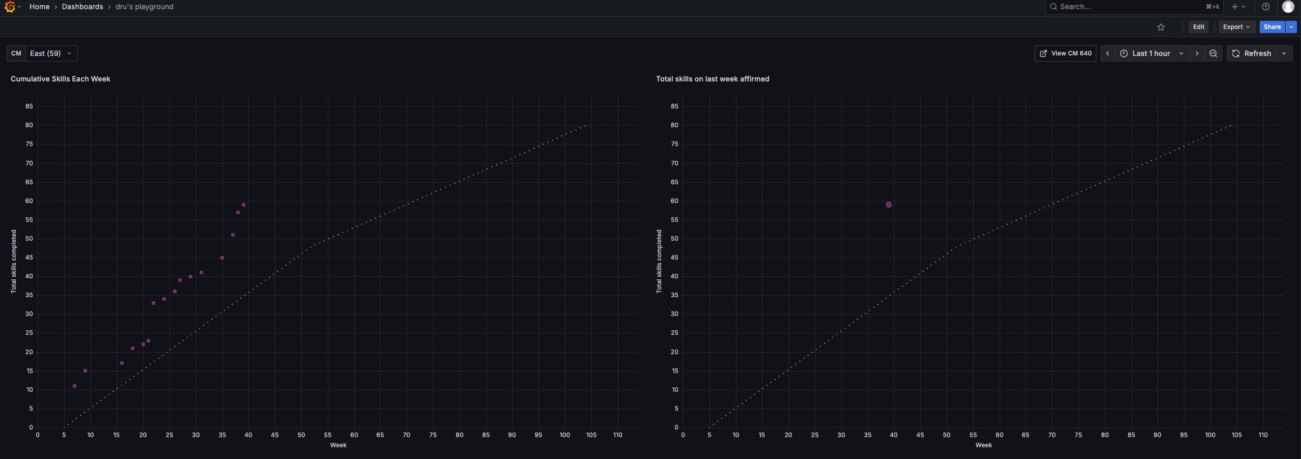
When validating student skill levels, we needed to visualize each cohort as it compared to expectations (dashed line).Here is an initial functioning prototype in Grafana for how to display this.
Prevention programs often operate in a fragmented data environment... harmful behaviors, risk factors, and program outcomes live in separate systems, making it difficult to answer a simple question:Are our interventions actually working—and where should we act next?This project was developed to unify those signals into a single operational view, enabling leaders to move from reactive reporting to proactive intervention.
1. Lack of visibility
--- Harmful behaviors were tracked independently from upstream risk factors
--- No clear way to see emerging patterns early
2. Disconnected evaluation
--- Program success was measured in isolation
--- Limited ability to tie outcomes back to real-world impact
3. Slow decision cycles
--- Analysts had to manually assemble reports
--- Leadership lacked real-time situational awarenessThe result: decisions lagged behind reality.
1. Model the system, not just the UI
Instead of starting with screens, I mapped the ecosystem which drove the architecture.
2. Prioritize Information Hierarchy Ruthlessly
Borrowing from Palantir operational tools, the interface emphasizes KPIs, visualizations, and breakdown panels.
3. Design for Cross-Filtering and Causality Exploration
A key insight: users don’t just need data, they need relationships between data.
4. Make evaluation a first-class citizen
Most systems treat evaluation as an afterthought. Here, it’s central.